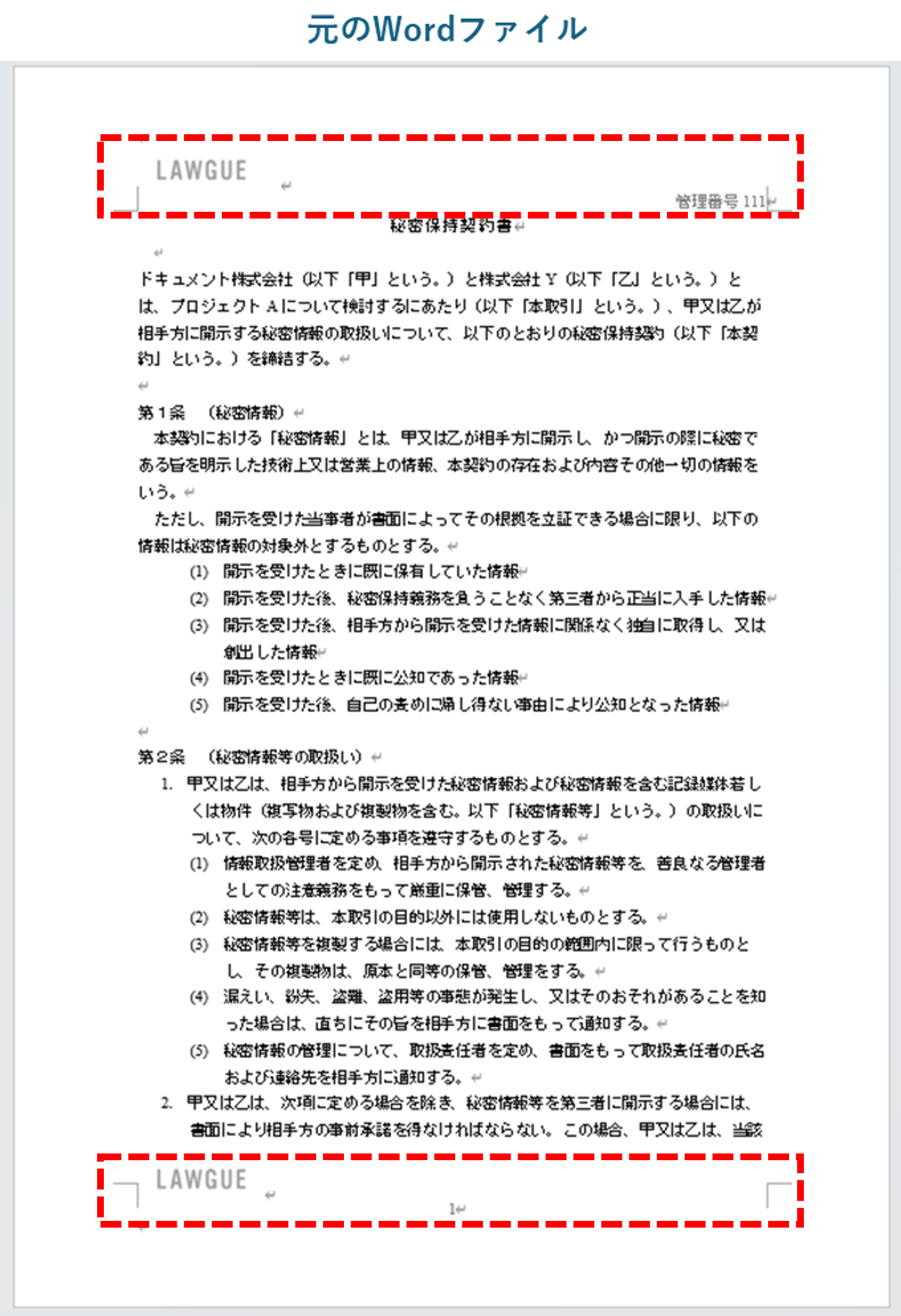
ユーザーの皆様から多くのリクエストをいただいておりましたWord上で設定されたヘッダーとフッターの維持機能をリリースいたしました!
これまではLAWGUEにインポートいただくと解除されてしまっていた設定が、Word→LAWGUE→Word(ダウンロード)と遷移をしても引き継がれていきます!
イメージ
ご留意点
- ヘッダー・フッターの設定がある場合、LAWGUE上では最上部と最下部のみに表示されます(ページ途中に表示はされません)
- LAWGUE上でヘッダー・フッターの内容の確認や編集を行うことは出来ません
- 対応可能な画像の種類につきましてはこちらをご参照ください
- PDF上のヘッダー・フッターについては現状未対応です
今後も更なるアップデートを予定しております!是非ご期待ください!
コメント
0件のコメント
サインインしてコメントを残してください。